我公司生产、销售:
COD测定仪,氨氮检测仪,总磷测定仪等水质分析仪器,欢迎来电咨询!
首页
水质测定仪
采样器
大气环境
实验室仪器
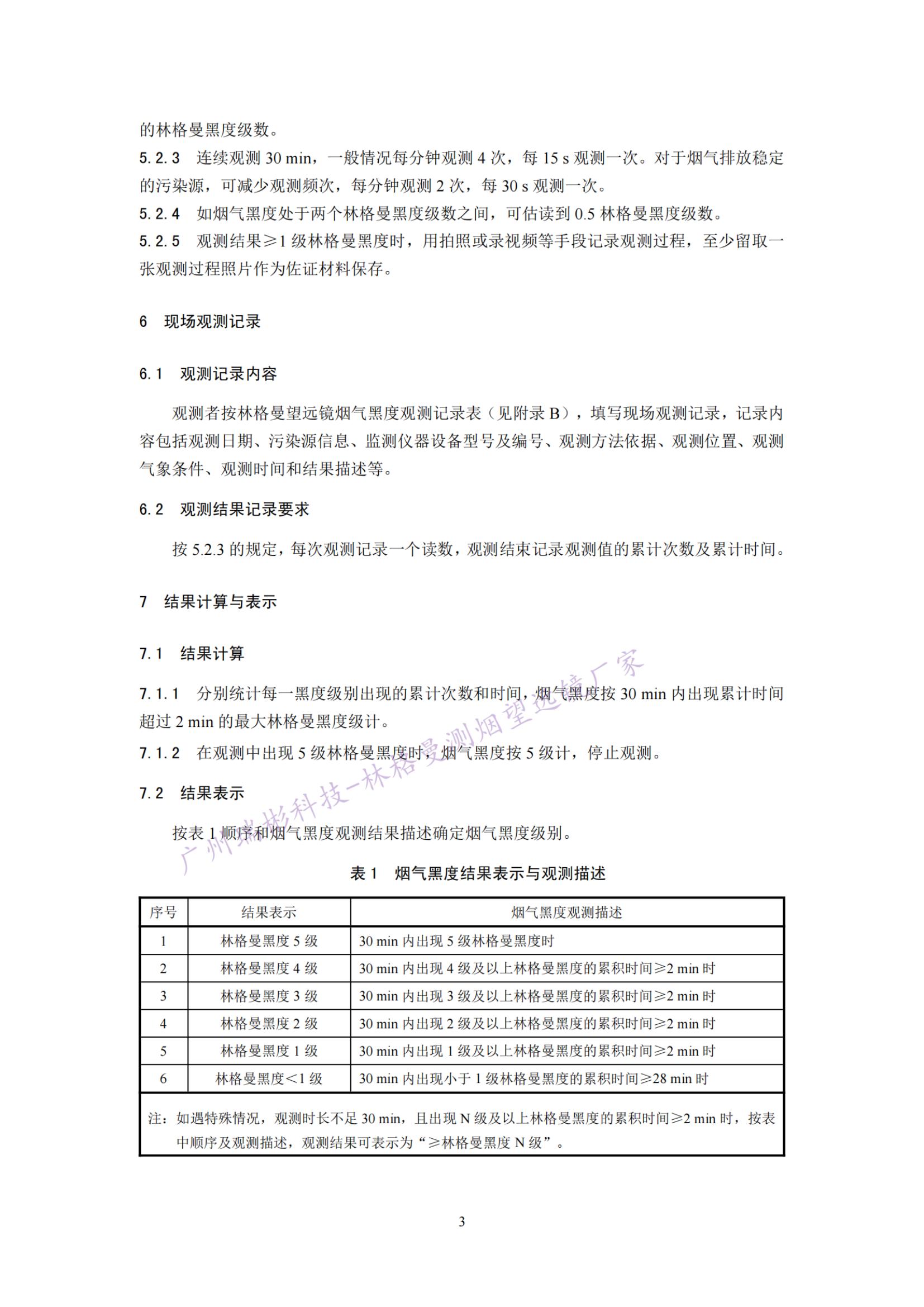
新闻资讯
公司简介
联系我们
水质检测仪
PRODUCTS
水质测定仪
多参数水质测定仪
COD快速测定仪
氨氮快速测定仪
总磷快速测定仪
总氮快速测定仪
COD氨氮测定仪
COD氨氮总磷(浊度SS)测定仪
COD氨氮总磷总氮(浊度SS)测定仪
标准COD消解仪
BOD5测定仪
浊度/色度/悬浮物测定仪
PH计/电导率仪/溶解氧仪
余氯/总氯/二氧化氯/臭氧测定仪
水质碱度/硬度测定仪
磷酸盐/硫酸盐/硝酸盐/硅酸盐测定仪
氯离子/氟化物/硫化物测定仪
重金属测定仪
紫外/红外测油仪
高锰酸盐指数测定仪
水质测试盒
CONTACT US
联系我们
电 话:400-9966-716
手 机:15914254672 /15920978940
传 真:020-36489703
邮 箱:gzruibin@qq.com
查看更多联系我们
技术文章
您的当前位置:
首页
>
新闻资讯
>
技术文章
>
固定污染源废气 烟气黑度的测定 林格曼望远镜法
时间:2022-08-02 编辑:瑞彬科技
分享到:
返回列表页
上一篇:
RB-204H型氨氮总磷检测仪二合一快速测定仪-广州瑞彬科技
下一篇:
RB-5DH型现场测定仪器,pH 值、溶解氧、水温、电导率、浊度
相关产品推荐
RB-450型标准COD消解仪|风冷
OIL-60型红外测油仪|红外分
RB-5DF型便携式常规五参数
OIL-100型紫外测油仪水中石